Electrophysiology CINRE, hospital BORY

Flekainid


Zaradenie:

  • Trieda IC - Blokátory sodíkových (Na⁺) kanálov
    • Propafenón - spomaľuje vedenie v myokarde predsiení, je aj neselektívny betablokátor
    • Flekainid - spomaľuje vedenie v myokarde predsiení
Schéma účinku flekainidu ako antiarytmika triedy IC znázorňujúca use-dependent blokádu sodíkových kanálov, zníženie excitability myokardu a farmakologickú kardioverziu fibrilácie predsiení na sínusový rytmus.

Mechanizmus:

  • Spomaľuje vedenie v myokarde, znižuje excitabilitu a automaticitu myokardu
    • Inhibuje ne-nodálny akčný potenciál (v myokarde)
  • Je use-dependent (účinok stúpa pri frekvencii > 90/min.)
    • Výraznejší účinok ako propafenón

Účinok na FiP:

  • Udržanie sínusového rytmu – bráni recidíve epizódy fibrilácie predsiení (FiP)
  • Kardioverzia FiP na sínusový rytmus – ukončenie epizódy FiP a obnovenie sínusového rytmu
    • „Pill in the pocket“ stratégia – jednorazové užitie flekainidu v domácom prostredí pri spustení epizódy FiP.
      • Cieľ je obnoviť sínusový rytmus
Flekainid a fibrilácia predsiení (FiP)
Obchodné názvy
Amarhyton, Flekainid, Tambocor, Apocard, Almarytm, Flécaïne, Flecaine, Flecadura, Juneflecad
Indikácie
  • Akútna kardioverzia FiP na sínusový rytmus
    • Stratégia „pill in the pocket“
  • Udržiavanie sínusového rytmu
Dávkovanie
  • Akútna kardioverzia FiP na sínusový rytmus (i.v.)
    • 1–2 mg/kg – cca 70–150 mg i.v. počas 10 minút
  • Akútna kardioverzia FiP na sínusový rytmus (p.o.) – stratégia „pill in the pocket“
    • 200 mg (< 70 kg) – s okamžitým uvoľňovaním
    • 300 mg (> 70 kg) – s okamžitým uvoľňovaním
  • Chronická kontrola rytmu – udržiavanie sínusového rytmu (p.o.)
    • 50–150 mg 2× denne (1-0-1)
    • Začať 50 mg 1-0-1 a každé 4 dni zvýšiť dávku o 100 mg/deň (max. 300 mg/deň)
Nástup účinku
  • < 6 hodín (i.v.)
  • < 8 hodín (p.o.)
Efekt
Čas do verzie na sínusový rytmus a úspešnosť
  • < 6 hodín – 52–95 % (i.v.)
  • < 3 hodiny – 50–60 % (p.o.)
  • 3–8 hodín – 75–85 % (p.o.)
Udržiavanie sínusového rytmu (paroxyzmálna alebo perzistujúca FiP) za rok
  • 50–65 %
Doba účinku
  • 6–12 hodín (i.v.)
  • 12–24 hodín (p.o.) – s okamžitým uvoľňovaním
  • 24 hodín (p.o.) – s predĺženým uvoľňovaním
Kontraindikácie
  • Flutter predsiení (flekainid sa nesmie podať na účel kardioverzie)
  • AV blokáda II.–III. stupňa
  • Bradykardia (< 50/min.)
  • Hypotenzia (< 90 mmHg)
  • Závažná minerálová nerovnováha (Na+, K+, Mg2+)
  • Infarkt myokardu (za posledné 3 mesiace)
  • Kardiogénny šok
  • Ejekčná frakcia < 40 %
  • Závažné štrukturálne ochorenie srdca
  • Brugadov syndróm
  • Sick sinus syndróm (bez kardiostimulátora)
  • Ťažké poškodenie funkcie pečene
  • Alergia na flekainid

Kontrola pacienta po nasadení flekainidu:

  • Vysadiť, ak sa objavia kontraindikácie
  • Vysadiť alebo redukovať dávku, ak sa objavia nežiaduce účinky
Kontrola pacienta po nasadení flekainidu
Čas od nasadenia Čo kontrolovať Dôvod prerušenia liečby
1 týždeň EKG (QRS, PR interval)
Krvný tlak
QRS > 120 ms alebo predĺženie > 25 %
Bradykardia < 50/min
Hypotenzia < 90/60 mmHg
Brugadov znak na EKG
1 mesiac EKG (QRS, PR interval) QRS > 120 ms alebo predĺženie > 25 %
Brugadov znak na EKG
6–12 mesiacov EKG (QRS, PR interval)
Laboratórne odbery
Echokardiografia
Holter EKG podľa potreby
Ejekčná frakcia < 40 %
QRS > 120 ms alebo predĺženie > 25 %
Brugadov znak na EKG
Závažné laboratórne parametre

Nežiaduce účinky:

  • Veľmi časté (> 10 %):
    • Závraty
    • Poruchy videnia
    • Komorové arytmie
  • Časté (1–10 %):
    • AV blokáda (I. a II. stupňa)
    • Deblokovaný flutter predsiení (1:1)
    • Srdcové zlyhanie
    • Bradykardia
    • Bolesť na hrudi
    • Edémy
    • Nevoľnosť
    • Depresia
    • Únava
    • Bolesť hlavy
    • Tras
    • Tinitus
    • Potenie
    • Parestézie
    • Kožné vyrážky
  • Menej časté (< 1 %):
    • AV blokáda III. stupňa
    • Alopécia
    • Urtikária
    • Znížené libido
    • Porucha chuti
    • Plynatosť
    • Impotencia
    • Retencia moču
    • Granulocytopénia
    • Abnormálne sny
    • Eufória
    • Neuropatia
    • Kŕče
    • Porucha reči
    • Artralgia
    • Myalgia

Propafenón a Flekainid patria do IC triedy antiarytmík, ale sú to odlišné molekuly.

  • Preto sa ich vlastnosti čiastočne odlišujú.
Propafenón vs. flekainid a fibrilácia predsiení (FiP)
Vlastnosť Propafenón Flekainid
Mechanizmus účinku Blokáda Na+ kanálov + slabý betablokujúci účinok Blokáda Na+ kanálov, bez betablokujúceho účinku
Efekt na AV uzol Mierne spomalenie vedenia (prostredníctvom betablokády) Prakticky žiadny priamy efekt
Použitie pri FiP Akútna kardioverzia, udržiavanie sínusového rytmu, čiastočná kontrola frekvencie Akútna kardioverzia, udržiavanie sínusového rytmu (odporúča sa kombinácia s BB/NDHP BKK)
Účinnosť po 1 roku ~40–60 % udržiavanie sínusového rytmu ~50–65 % udržiavanie sínusového rytmu
Účinok na srdcovú frekvenciu Spomaľuje (vďaka betablokáde) Neovplyvňuje
Use-dependence Menej výrazná; čiastočne tlmená betablokujúcim účinkom Výrazná, výrazné predĺženie QRS pri vyššej frekvencii
Nežiaduce účinky Nauzea, kovová chuť, bradykardia, hypotenzia Závraty, poruchy videnia


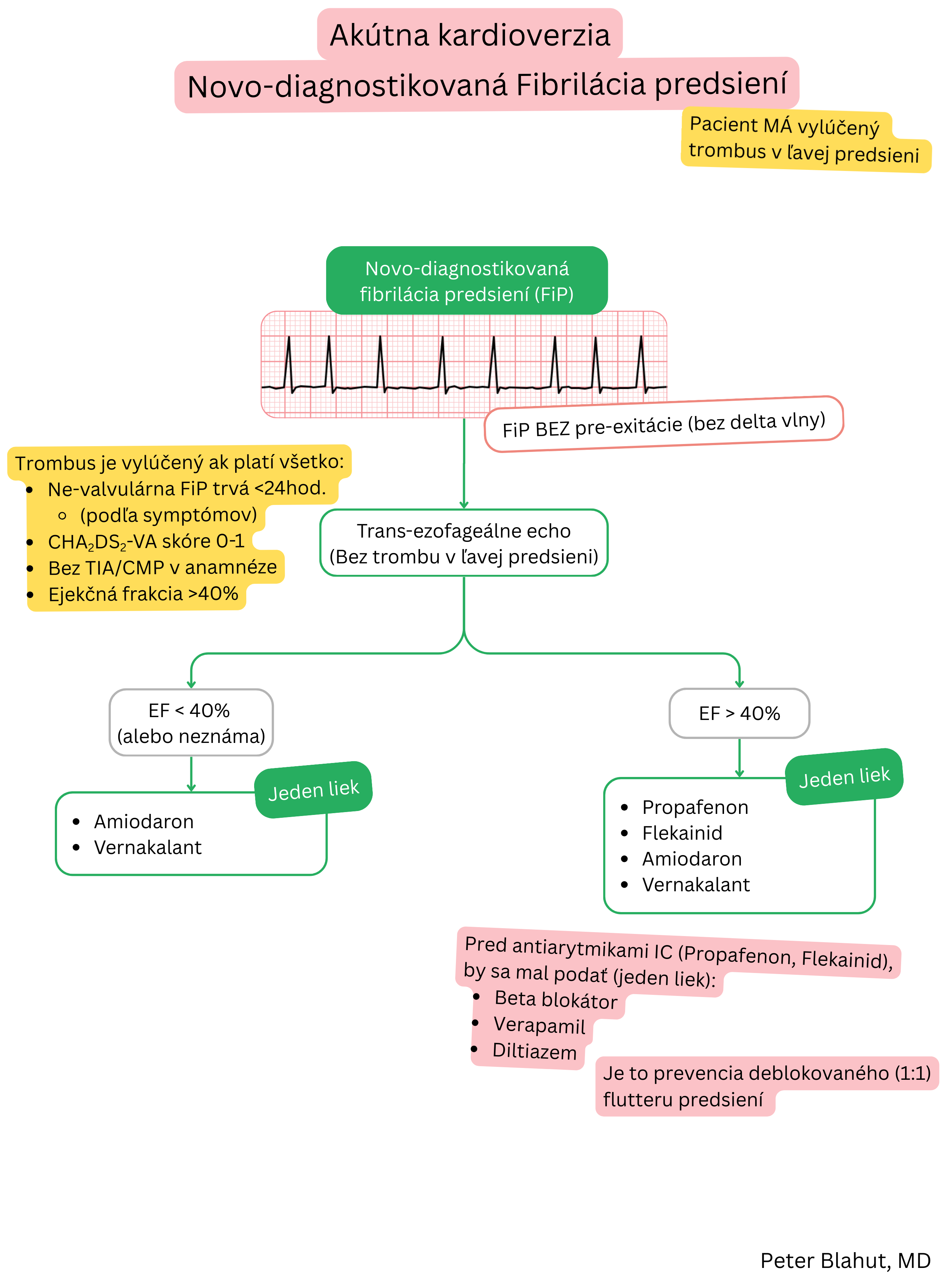
Schéma odporúčaní pre akútnu kardioverziu pri novodiagnostikovanej fibrilácii predsiení bez preexcitácie s výberom antiarytmík podľa ejekčnej frakcie ľavej komory.


Schéma odporúčaní pre dlhodobú kontrolu rytmu pri fibrilácii predsiení s výberom antiarytmík podľa štrukturálneho ochorenia srdca a funkcie ľavej komory vrátane indikácie katétrovej ablácie.

Tieto odporúčania sú neoficiálne a nepredstavujú oficiálne usmernenia vydané žiadnou odbornou kardiologickou spoločnosťou. Sú určené len na vzdelávacie a informačné účely.

Peter Blahut, MD

Peter Blahut, MD (Twitter(X), LinkedIn, PubMed)