Electrophysiology CINRE, hospital BORY

Flecainid


Klassifikation:

  • Klasse IC – Natrium(Na⁺)-Kanalblocker
    • Propafenon – verlangsamt die Leitung im Vorhofmyokard und ist zudem ein nicht-selektiver Betablocker
    • Flecainid – verlangsamt die Leitung im Vorhofmyokard
Schema der Wirkung von Flecainid als Antiarrhythmikum der Klasse IC mit Darstellung der use-abhängigen Blockade von Natriumkanälen, der Reduktion der myokardialen Erregbarkeit und der pharmakologischen Kardioversion von Vorhofflimmern in den Sinusrhythmus.

Wirkmechanismus:

  • Verlangsamt die Erregungsleitung im Myokard, reduziert Erregbarkeit und Automatie
    • Hemmt das nicht-nodale Aktionspotenzial (im Arbeitsmyokard)
  • Use-dependent (die Wirkung nimmt bei einer Herzfrequenz > 90/min zu)
    • Ausgeprägterer Effekt als bei Propafenon

Effekt bei VHF:

  • Aufrechterhaltung des Sinusrhythmus – verhindert Rezidive von Vorhofflimmern (VHF)
  • Kardioversion von VHF in den Sinusrhythmus – Beendigung einer VHF-Episode und Wiederherstellung des Sinusrhythmus
    • „Pill-in-the-pocket“-Strategie – einmalige orale Dosis Flecainid, die zu Hause bei Beginn einer VHF-Episode eingenommen wird.
      • Ziel ist die Wiederherstellung des Sinusrhythmus
Flecainid und Vorhofflimmern (VHF)
Handelsnamen
Amarhyton, Flekainid, Tambocor, Apocard, Almarytm, Flécaïne, Flecaine, Flecadura, Juneflecad
Indikationen
  • Akute Kardioversion von VHF in den Sinusrhythmus
    • „Pill-in-the-pocket“-Strategie
  • Aufrechterhaltung des Sinusrhythmus
Dosierung
  • Akute Kardioversion von VHF in den Sinusrhythmus (intravenös)
    • 1–2 mg/kg – ungefähr 70–150 mg intravenös über 10 Minuten
  • Akute Kardioversion von VHF in den Sinusrhythmus (oral) – „Pill-in-the-pocket“-Strategie
    • 200 mg (< 70 kg) – schnell freisetzende Formulierung, Einmaldosis
    • 300 mg (> 70 kg) – schnell freisetzende Formulierung, Einmaldosis
  • Chronische Rhythmuskontrolle – Aufrechterhaltung des Sinusrhythmus (oral)
    • 50–150 mg zweimal täglich
    • Beginn mit 50 mg zweimal täglich und Dosissteigerung alle 4 Tage um 100 mg pro Tag (Maximaldosis 300 mg pro Tag)
Wirkbeginn
  • < 6 Stunden (intravenös)
  • < 8 Stunden (oral)
Wirkung
Zeit bis zur Konversion in den Sinusrhythmus und Erfolgsrate
  • < 6 Stunden – 52–95 % (intravenös)
  • < 3 Stunden – 50–60 % (oral)
  • 3–8 Stunden – 75–85 % (oral)
Aufrechterhaltung des Sinusrhythmus (paroxysmales oder persistierendes VHF) nach 1 Jahr
  • 50–65 %
Wirkdauer
  • 6–12 Stunden (intravenös)
  • 12–24 Stunden (oral) – schnell freisetzende Formulierung
  • 24 Stunden (oral) – retardierte Formulierung
Kontraindikationen
  • Vorhofflattern (Flecainid darf nicht zur Kardioversion verabreicht werden)
  • AV-Block II. oder III. Grades
  • Bradykardie (< 50/min)
  • Hypotonie (< 90 mmHg)
  • Schwere Elektrolytstörung (Na+, K+, Mg2+)
  • Myokardinfarkt (innerhalb der letzten 3 Monate)
  • Kardiogener Schock
  • Ejektionsfraktion < 40 %
  • Schwere strukturelle Herzerkrankung
  • Brugada-Syndrom
  • Sick-Sinus-Syndrom (ohne Schrittmacher)
  • Schwere Leberfunktionsstörung
  • Allergie gegen Flecainid

Patientenüberwachung nach Beginn von Flecainid:

  • Absetzen bei Auftreten von Kontraindikationen
  • Absetzen oder Dosisreduktion bei Auftreten von Nebenwirkungen
Patientenüberwachung nach Beginn von Flecainid
Zeit seit Beginn Zu kontrollieren Grund für Therapieabbruch
1 Woche EKG (QRS, PR-Intervall)
Blutdruck
QRS > 120 ms oder Verlängerung > 25 %
Bradykardie < 50/min
Hypotonie < 90/60 mmHg
Brugada-Muster im EKG
1 Monat EKG (QRS, PR-Intervall) QRS > 120 ms oder Verlängerung > 25 %
Brugada-Muster im EKG
6–12 Monate EKG (QRS, PR-Intervall)
Laboruntersuchungen
Echokardiographie
Holter-EKG nach Bedarf
Ejektionsfraktion < 40 %
QRS > 120 ms oder Verlängerung > 25 %
Brugada-Muster im EKG
Schwere Laborauffälligkeiten

Nebenwirkungen:

  • Sehr häufig (> 10 %):
    • Schwindel
    • Sehstörungen
    • Ventrikuläre Arrhythmien
  • Häufig (1–10 %):
    • AV-Block (I. und II. Grades)
    • 1:1-übergeleitetes Vorhofflattern
    • Herzinsuffizienz
    • Bradykardie
    • Thoraxschmerzen
    • Ödeme
    • Übelkeit
    • Depression
    • Müdigkeit
    • Kopfschmerzen
    • Tremor
    • Tinnitus
    • Schwitzen
    • Parästhesien
    • Hautausschlag
  • Gelegentlich (< 1 %):
    • AV-Block III. Grades
    • Alopezie
    • Urtikaria
    • Verminderte Libido
    • Geschmacksstörung
    • Flatulenz
    • Impotenz
    • Harnverhalt
    • Granulozytopenie
    • Abnorme Träume
    • Euphorie
    • Neuropathie
    • Krampfanfälle
    • Sprechstörung
    • Arthralgie
    • Myalgie

Propafenon und Flecainid gehören beide zu den Antiarrhythmika der Klasse IC, sind jedoch unterschiedliche Moleküle.

  • Daher unterscheiden sich ihre Eigenschaften teilweise.
Propafenon vs. Flecainid und Vorhofflimmern (VHF)
Eigenschaft Propafenon Flecainid
Wirkmechanismus Na+-Kanalblockade + milder betablockierender Effekt Na+-Kanalblockade, ohne betablockierenden Effekt
Wirkung am AV-Knoten Leichte Verlangsamung der Überleitung (über Betablockade) Praktisch kein direkter Effekt
Anwendung bei VHF Akute Kardioversion, Aufrechterhaltung des Sinusrhythmus, partielle Frequenzkontrolle Akute Kardioversion, Aufrechterhaltung des Sinusrhythmus (Kombination mit BB/Nicht-DHP CCB wird empfohlen)
Wirksamkeit nach 1 Jahr ~40–60 % Aufrechterhaltung des Sinusrhythmus ~50–65 % Aufrechterhaltung des Sinusrhythmus
Wirkung auf die Herzfrequenz Reduziert (durch Betablockade) Kein signifikanter Effekt
Use-dependence Weniger ausgeprägt; teilweise abgeschwächt durch betablockierenden Effekt Ausgeprägt; deutliche QRS-Verlängerung bei höheren Herzfrequenzen
Nebenwirkungen Übelkeit, metallischer Geschmack, Bradykardie, Hypotonie Schwindel, Sehstörungen


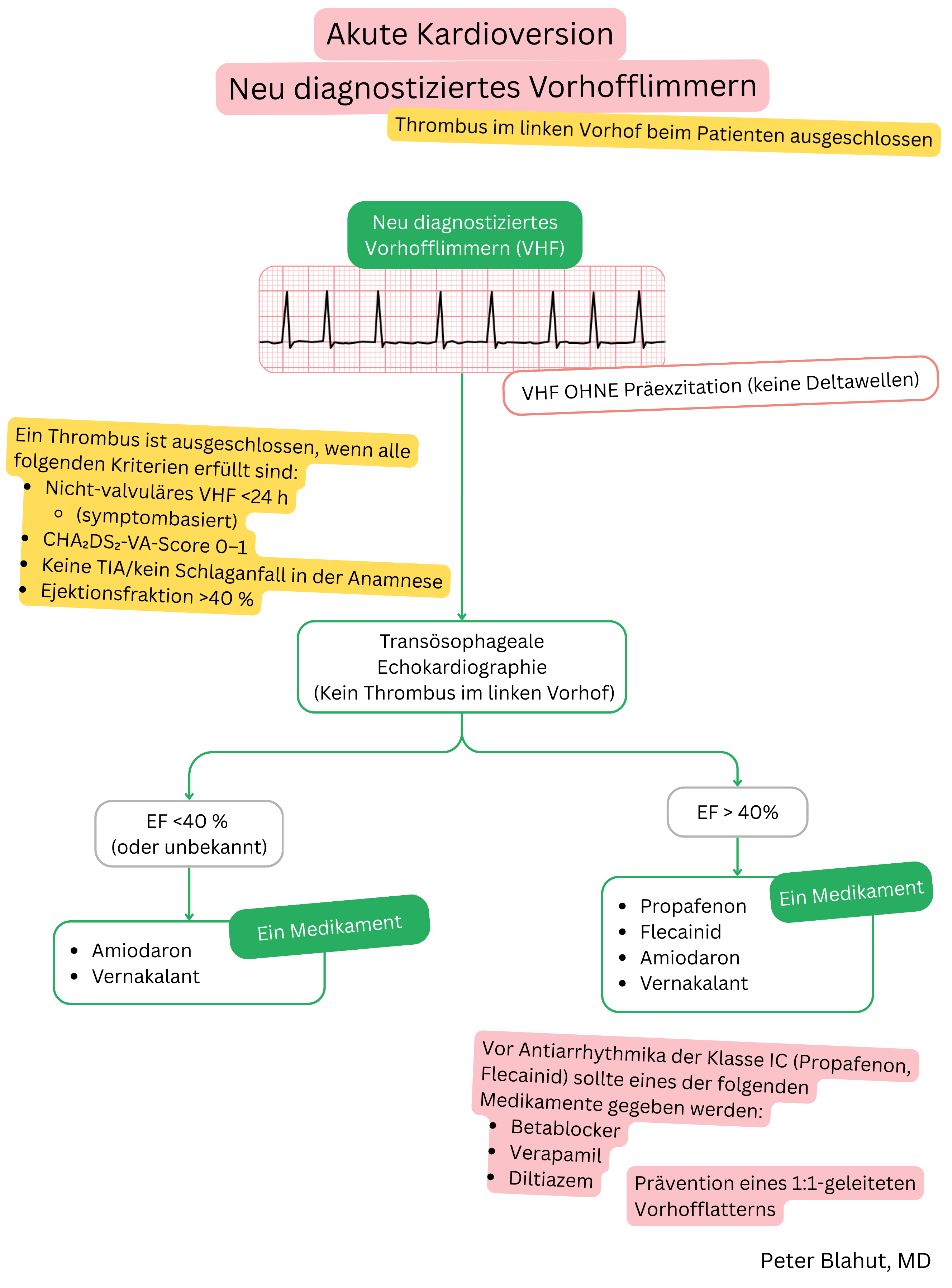
Leitlinienalgorithmus zur akuten Kardioversion bei neu diagnostiziertem Vorhofflimmern ohne Präexzitation mit Auswahl von Antiarrhythmika nach linksventrikulärer Ejektionsfraktion.


Leitlinienalgorithmus zur langfristigen Rhythmuskontrolle bei Vorhofflimmern mit Auswahl von Antiarrhythmika nach struktureller Herzerkrankung und linksventrikulärer Funktion einschließlich Ablationsindikation.

Diese Leitlinien sind inoffiziell und stellen keine offiziellen Leitlinien dar, die von einer kardiologischen Fachgesellschaft herausgegeben wurden. Sie dienen ausschließlich zu Bildungs- und Informationszwecken.

Peter Blahut, MD

Peter Blahut, MD (Twitter(X), LinkedIn, PubMed)