Electrophysiology CINRE, hospital BORY

Flécaïnide


Classification :

  • Classe IC – Bloqueurs des canaux sodiques (Na⁺)
    • Propafénone – ralentit la conduction dans le myocarde atrial et est également un bêta-bloquant non sélectif
    • Flécaïnide – ralentit la conduction dans le myocarde atrial
Schéma de l’effet de la flécaïnide comme antiarythmique de classe IC illustrant le blocage des canaux sodiques dépendant de l’usage, la diminution de l’excitabilité myocardique et la cardioversion pharmacologique de la fibrillation auriculaire en rythme sinusal.

Mécanisme :

  • Ralentit la conduction dans le myocarde, réduit l’excitabilité et l’automaticité
    • Inhibe le potentiel d’action non nodal (dans le myocarde de travail)
  • « Use-dependent » (l’effet augmente pour une fréquence cardiaque > 90/min)
    • Effet plus prononcé que la propafénone

Effet sur la FA :

  • Maintien du rythme sinusal – prévient la récidive de fibrillation atriale (FA)
  • Cardioversion de la FA en rythme sinusal – terminaison d’un épisode de FA et restauration du rythme sinusal
    • Stratégie « pill-in-the-pocket » – dose orale unique de flécaïnide prise à domicile au début d’un épisode de FA.
      • L’objectif est la restauration du rythme sinusal
Flécaïnide et fibrillation atriale (FA)
Noms commerciaux
Amarhyton, Flekainid, Tambocor, Apocard, Almarytm, Flécaïne, Flecaine, Flecadura, Juneflecad
Indications
  • Cardioversion aiguë de la FA en rythme sinusal
    • Stratégie « pill-in-the-pocket »
  • Maintien du rythme sinusal
Posologie
  • Cardioversion aiguë de la FA en rythme sinusal (intraveineux)
    • 1–2 mg/kg – environ 70–150 mg administrés en intraveineux sur 10 minutes
  • Cardioversion aiguë de la FA en rythme sinusal (oral) – stratégie « pill-in-the-pocket »
    • 200 mg (< 70 kg) – formulation à libération immédiate, dose unique
    • 300 mg (> 70 kg) – formulation à libération immédiate, dose unique
  • Contrôle chronique du rythme – maintien du rythme sinusal (oral)
    • 50–150 mg deux fois par jour
    • Commencer par 50 mg deux fois par jour et augmenter la dose tous les 4 jours de 100 mg par jour (dose maximale 300 mg par jour)
Délai d’action
  • < 6 heures (intraveineux)
  • < 8 heures (oral)
Effet
Délai de conversion en rythme sinusal et taux de succès
  • < 6 heures – 52–95 % (intraveineux)
  • < 3 heures – 50–60 % (oral)
  • 3–8 heures – 75–85 % (oral)
Maintien du rythme sinusal (FA paroxystique ou persistante) à 1 an
  • 50–65 %
Durée d’action
  • 6–12 heures (intraveineux)
  • 12–24 heures (oral) – formulation à libération immédiate
  • 24 heures (oral) – formulation à libération prolongée
Contre-indications
  • Flutter atrial (la flécaïnide ne doit pas être administrée pour la cardioversion)
  • Bloc AV du IIe ou IIIe degré
  • Bradycardie (< 50/min)
  • Hypotension (< 90 mmHg)
  • Déséquilibre électrolytique sévère (Na+, K+, Mg2+)
  • Infarctus du myocarde (au cours des 3 derniers mois)
  • Choc cardiogénique
  • Fraction d’éjection < 40 %
  • Cardiopathie structurelle sévère
  • Syndrome de Brugada
  • Maladie du sinus (sans stimulateur cardiaque)
  • Dysfonction hépatique sévère
  • Allergie à la flécaïnide

Surveillance du patient après initiation de la flécaïnide :

  • Arrêter si des contre-indications apparaissent
  • Arrêter ou réduire la dose en cas d’effets indésirables
Surveillance du patient après initiation de la flécaïnide
Délai depuis l’initiation Éléments à surveiller Motif d’arrêt du traitement
1 semaine ECG (QRS, intervalle PR)
Pression artérielle
QRS > 120 ms ou allongement > 25 %
Bradycardie < 50/min
Hypotension < 90/60 mmHg
Aspect Brugada à l’ECG
1 mois ECG (QRS, intervalle PR) QRS > 120 ms ou allongement > 25 %
Aspect Brugada à l’ECG
6–12 mois ECG (QRS, intervalle PR)
Examens biologiques
Échocardiographie
ECG Holter si besoin
Fraction d’éjection < 40 %
QRS > 120 ms ou allongement > 25 %
Aspect Brugada à l’ECG
Anomalies biologiques sévères

Effets indésirables :

  • Très fréquents (> 10 %) :
    • Vertiges
    • Troubles visuels
    • Troubles du rythme ventriculaire
  • Fréquents (1–10 %) :
    • Bloc AV (Ier et IIe degré)
    • Flutter atrial conduit en 1:1
    • Insuffisance cardiaque
    • Bradycardie
    • Douleur thoracique
    • Œdèmes
    • Nausées
    • Dépression
    • Fatigue
    • Céphalées
    • Tremblements
    • Acouphènes
    • Transpiration
    • Paresthésies
    • Éruption cutanée
  • Moins fréquents (< 1 %) :
    • Bloc AV IIIe degré
    • Alopécie
    • Urticaire
    • Baisse de la libido
    • Troubles du goût
    • Flatulences
    • Impuissance
    • Rétention urinaire
    • Granulocytopénie
    • Rêves anormaux
    • Euphorie
    • Neuropathie
    • Crises convulsives
    • Trouble de la parole
    • Arthralgies
    • Myalgies

La propafénone et la flécaïnide appartiennent toutes deux à la classe IC des antiarythmiques, mais ce sont des molécules distinctes.

  • Par conséquent, leurs propriétés diffèrent partiellement.
Propafénone vs flécaïnide et fibrillation atriale (FA)
Propriété Propafénone Flécaïnide
Mécanisme d’action Blocage des canaux Na+ + effet bêta-bloquant modéré Blocage des canaux Na+, sans effet bêta-bloquant
Effet sur le nœud AV Ralentissement modéré de la conduction (via le blocage bêta) Pratiquement pas d’effet direct
Utilisation dans la FA Cardioversion aiguë, maintien du rythme sinusal, contrôle partiel de la fréquence Cardioversion aiguë, maintien du rythme sinusal (association avec BB/inhibiteurs calciques non-DHP recommandée)
Efficacité à 1 an ~40–60 % maintien du rythme sinusal ~50–65 % maintien du rythme sinusal
Effet sur la fréquence cardiaque Diminue (du fait du blocage bêta) Pas d’effet significatif
Dépendance à l’utilisation Moins prononcée ; partiellement atténuée par l’effet bêta-bloquant Prononcée ; allongement marqué du QRS aux fréquences cardiaques élevées
Effets indésirables Nausées, goût métallique, bradycardie, hypotension Vertiges, troubles visuels


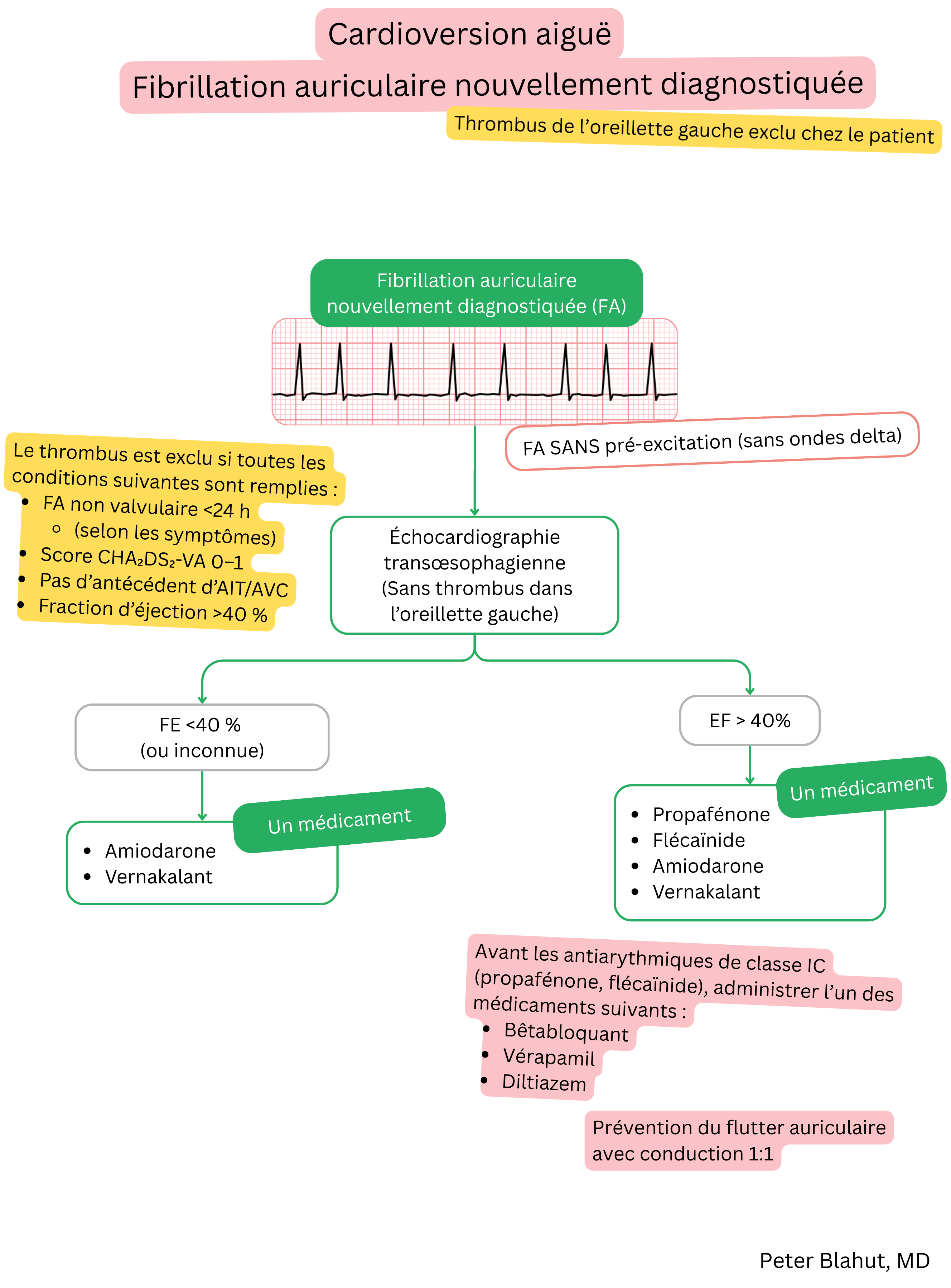
Algorithme de recommandations pour la cardioversion aiguë d’une fibrillation auriculaire récemment diagnostiquée sans préexcitation avec choix des antiarythmiques selon la fraction d’éjection ventriculaire gauche.


Algorithme de recommandations pour le contrôle du rythme à long terme de la fibrillation auriculaire avec choix des antiarythmiques selon la cardiopathie structurelle et la fonction ventriculaire gauche, incluant l’indication d’ablation.

Ces recommandations sont non officielles et ne représentent pas des recommandations formelles émises par une société professionnelle de cardiologie. Elles sont destinées uniquement à des fins éducatives et informatives.

Peter Blahut, MD

Peter Blahut, MD (Twitter(X), LinkedIn, PubMed)