Electrophysiology CINRE, hospital BORY

Flecainide


Classificazione:

  • Classe IC – bloccanti dei canali del sodio (Na⁺)
    • Propafenone – rallenta la conduzione nel miocardio atriale ed è anche un beta-bloccante non selettivo
    • Flecainide – rallenta la conduzione nel miocardio atriale
Schema dell’effetto della flecainide come antiaritmico di classe IC che illustra il blocco dei canali del sodio dipendente dall’uso, la riduzione dell’eccitabilità miocardica e la cardioversione farmacologica della fibrillazione atriale al ritmo sinusale.

Meccanismo:

  • Rallenta la conduzione nel miocardio, riduce l’eccitabilità e l’automaticità
    • Inibisce il potenziale d’azione non nodale (nel miocardio di lavoro)
  • “Use-dependent” (l’effetto aumenta a frequenze cardiache > 90/min)
    • Effetto più pronunciato rispetto al propafenone

Effetto sulla FA:

  • Mantenimento del ritmo sinusale – previene la recidiva di fibrillazione atriale (FA)
  • Cardioversione della FA a ritmo sinusale – terminazione di un episodio di FA e ripristino del ritmo sinusale
    • Strategia “pill-in-the-pocket” – singola dose orale di flecainide assunta a domicilio all’inizio di un episodio di FA.
      • L’obiettivo è il ripristino del ritmo sinusale
Flecainide e fibrillazione atriale (FA)
Nomi commerciali
Amarhyton, Flekainid, Tambocor, Apocard, Almarytm, Flécaïne, Flecaine, Flecadura, Juneflecad
Indicazioni
  • Cardioversione acuta della FA a ritmo sinusale
    • Strategia “pill-in-the-pocket”
  • Mantenimento del ritmo sinusale
Posologia
  • Cardioversione acuta della FA a ritmo sinusale (endovenosa)
    • 1–2 mg/kg – circa 70–150 mg somministrati per via endovenosa in 10 minuti
  • Cardioversione acuta della FA a ritmo sinusale (per via orale) – strategia “pill-in-the-pocket”
    • 200 mg (< 70 kg) – formulazione a rilascio immediato, dose singola
    • 300 mg (> 70 kg) – formulazione a rilascio immediato, dose singola
  • Controllo cronico del ritmo – mantenimento del ritmo sinusale (per via orale)
    • 50–150 mg due volte al giorno
    • Iniziare con 50 mg due volte al giorno e aumentare la dose ogni 4 giorni di 100 mg al giorno (massimo 300 mg al giorno)
Inizio d’azione
  • < 6 ore (endovenosa)
  • < 8 ore (per via orale)
Effetto
Tempo alla conversione a ritmo sinusale e tasso di successo
  • < 6 ore – 52–95 % (endovenosa)
  • < 3 ore – 50–60 % (per via orale)
  • 3–8 ore – 75–85 % (per via orale)
Mantenimento del ritmo sinusale (FA parossistica o persistente) a 1 anno
  • 50–65 %
Durata d’azione
  • 6–12 ore (endovenosa)
  • 12–24 ore (per via orale) – formulazione a rilascio immediato
  • 24 ore (per via orale) – formulazione a rilascio prolungato
Controindicazioni
  • Flutter atriale (la flecainide non deve essere somministrata per la cardioversione)
  • Blocco AV di II o III grado
  • Bradicardia (< 50/min)
  • Ipotensione (< 90 mmHg)
  • Severo squilibrio elettrolitico (Na+, K+, Mg2+)
  • Infarto miocardico (negli ultimi 3 mesi)
  • Shock cardiogeno
  • Frazione di eiezione < 40 %
  • Cardiopatia strutturale severa
  • Sindrome di Brugada
  • Sindrome del nodo del seno (senza pacemaker)
  • Grave disfunzione epatica
  • Allergia alla flecainide

Monitoraggio del paziente dopo l’inizio della flecainide:

  • Sospendere se si sviluppano controindicazioni
  • Sospendere o ridurre la dose se si verificano effetti indesiderati
Monitoraggio del paziente dopo l’inizio della flecainide
Tempo dall’inizio Cosa monitorare Motivo di sospensione del trattamento
1 settimana ECG (QRS, intervallo PR)
Pressione arteriosa
QRS > 120 ms o prolungamento > 25 %
Bradicardia < 50/min
Ipotensione < 90/60 mmHg
Pattern di Brugada all’ECG
1 mese ECG (QRS, intervallo PR) QRS > 120 ms o prolungamento > 25 %
Pattern di Brugada all’ECG
6–12 mesi ECG (QRS, intervallo PR)
Esami di laboratorio
Ecocardiografia
ECG Holter se necessario
Frazione di eiezione < 40 %
QRS > 120 ms o prolungamento > 25 %
Pattern di Brugada all’ECG
Gravi anomalie di laboratorio

Effetti indesiderati:

  • Molto comuni (> 10 %):
    • Vertigini
    • Disturbi visivi
    • Aritmie ventricolari
  • Comuni (1–10 %):
    • Blocco AV (I e II grado)
    • Flutter atriale con conduzione 1:1
    • Insufficienza cardiaca
    • Bradicardia
    • Dolore toracico
    • Edema
    • Nausea
    • Depressione
    • Affaticamento
    • Cefalea
    • Tremore
    • Acufeni
    • Sudorazione
    • Parestesia
    • Eruzione cutanea
  • Meno comuni (< 1 %):
    • Blocco AV di III grado
    • Alopecia
    • Orticaria
    • Riduzione della libido
    • Alterazione del gusto
    • Flatulenza
    • Impotenza
    • Ritenzione urinaria
    • Granulocitopenia
    • Sogni anomali
    • Euforia
    • Neuropatia
    • Convulsioni
    • Disturbo del linguaggio
    • Artralgia
    • Mialgia

Propafenone e flecainide appartengono entrambi alla Classe IC dei farmaci antiaritmici, ma sono molecole distinte.

  • Pertanto, le loro proprietà differiscono in parte.
Propafenone vs. flecainide e fibrillazione atriale (FA)
Proprietà Propafenone Flecainide
Meccanismo d’azione Blocco dei canali del Na+ + lieve effetto beta-bloccante Blocco dei canali del Na+, senza effetto beta-bloccante
Effetto sul nodo AV Lieve rallentamento della conduzione (tramite beta-blocco) Virtualmente nessun effetto diretto
Uso nella FA Cardioversione acuta, mantenimento del ritmo sinusale, controllo parziale della frequenza Cardioversione acuta, mantenimento del ritmo sinusale (raccomandata associazione con BB/calcioantagonisti non-DHP)
Efficacia a 1 anno ~40–60 % mantenimento del ritmo sinusale ~50–65 % mantenimento del ritmo sinusale
Effetto sulla frequenza cardiaca Riduce (per effetto beta-bloccante) Nessun effetto significativo
Use-dependence Meno pronunciata; parzialmente attenuata dall’effetto beta-bloccante Pronunciata; marcato prolungamento del QRS a frequenze cardiache più elevate
Effetti indesiderati Nausea, gusto metallico, bradicardia, ipotensione Vertigini, disturbi visivi


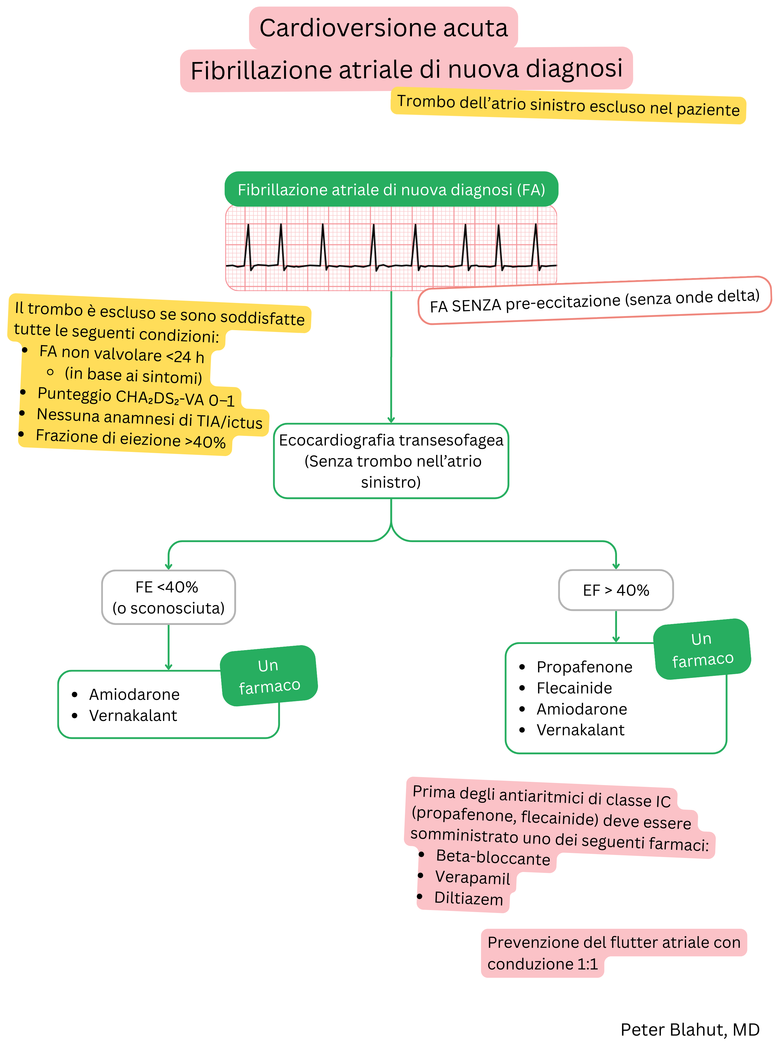
Algoritmo di raccomandazioni per cardioversione acuta nella fibrillazione atriale di nuova diagnosi senza preeccitazione con selezione degli antiaritmici in base alla frazione di eiezione ventricolare sinistra.


Algoritmo di raccomandazioni per il controllo del ritmo a lungo termine nella fibrillazione atriale con selezione degli antiaritmici in base a cardiopatia strutturale e funzione ventricolare sinistra, inclusa indicazione all’ablazione.

Queste linee guida sono non ufficiali e non rappresentano linee guida formali emesse da alcuna società professionale di cardiologia. Sono destinate esclusivamente a scopi educativi e informativi.

Peter Blahut, MD

Peter Blahut, MD (Twitter(X), LinkedIn, PubMed)