Electrophysiology CINRE, hospital BORY
Vorhofflimmern: Leitlinien (2026) Kompendium / 4.1 Antikoagulationstherapie (Vorhofflimmern und Vorhofflattern) - Infografik

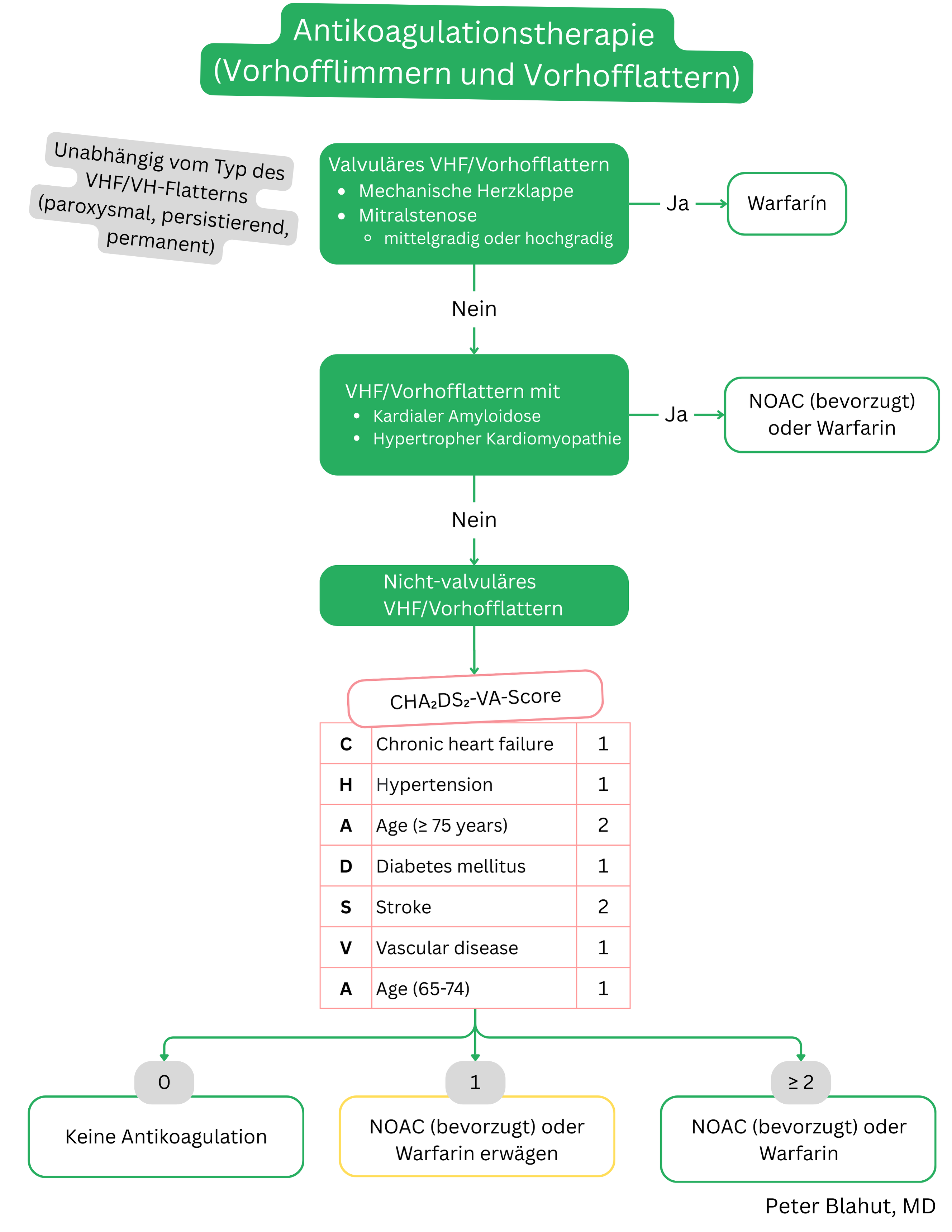
Antikoagulationstherapie (Vorhofflimmern und Vorhofflattern) - Infografik


Algorithmus zur Antikoagulation bei Vorhofflimmern und Vorhofflattern abhängig von valvulärer Ätiologie und CHA2DS2-VA-Score mit Empfehlung von Warfarin oder NOAK.

Diese Leitlinien sind inoffiziell und stellen keine offiziellen Leitlinien dar, die von einer kardiologischen Fachgesellschaft herausgegeben wurden. Sie dienen ausschließlich zu Bildungs- und Informationszwecken.

Peter Blahut, MD

Peter Blahut, MD (Twitter(X), LinkedIn, PubMed)